Germany has one of the lowest rates of unmet needs in Europe, with the difference in insurance coverage between income groups being less than one-fourth of a percentage point. Government health expenditures represent more than 20% of government expenditures, which is the fourth highest in the so-called WHO Europe Region in 2022.[1]
Система финансирования здравоохранения (HF) Германии, которая в значительной степени основана на системе обязательного медицинского страхования, включает в себя как обязательное медицинское страхование (SHI), так и частное медицинское страхование (PHI).[2] Она построена на модели социального страхования, созданной в 1883 году при Отто фон Бисмарке.[3] (канцлером Германии того времени), которая и сегодня остается образцом системы, основанной на страховании и обеспечивающей всеобщее медицинское обслуживание.
SHI охватывает около 89% населения.[4] В следующей выдержке из книги “Германия: системы здравоохранения и долгосрочного ухода”, опубликованной Европейской Комиссией, перечислены услуги, покрываемые SHI.
SHI покрывает профилактические услуги, стационарное и амбулаторное лечение в больнице, услуги врачей, психиатрическую помощь, стоматологическую помощь, оптометрию, физиотерапию, лекарства по рецепту, медицинские вспомогательные средства, реабилитацию, хоспис и паллиативное лечение, уход за беременными, отпуск по беременности и родам и компенсацию больничного листа.
SHI operates with self-governing sickness funds (96 in 2023). The sickness funds collect contributions and send them to a central “reallocation pool”, the Gesundheitsfonds (in English, Health Fund), which reallocates the funds back, based on risk-adjusted criteria.[5] SHI contributions are calculated as a percentage of income, with supplementary premiums added by individual sickness funds when necessary.[6]
Приведенный ниже отрывок из Германия: краткое описание системы здравоохранения 2022 годаопубликованной Европейской обсерваторией по системам и политике здравоохранения, объясняется управление системой здравоохранения Германии.
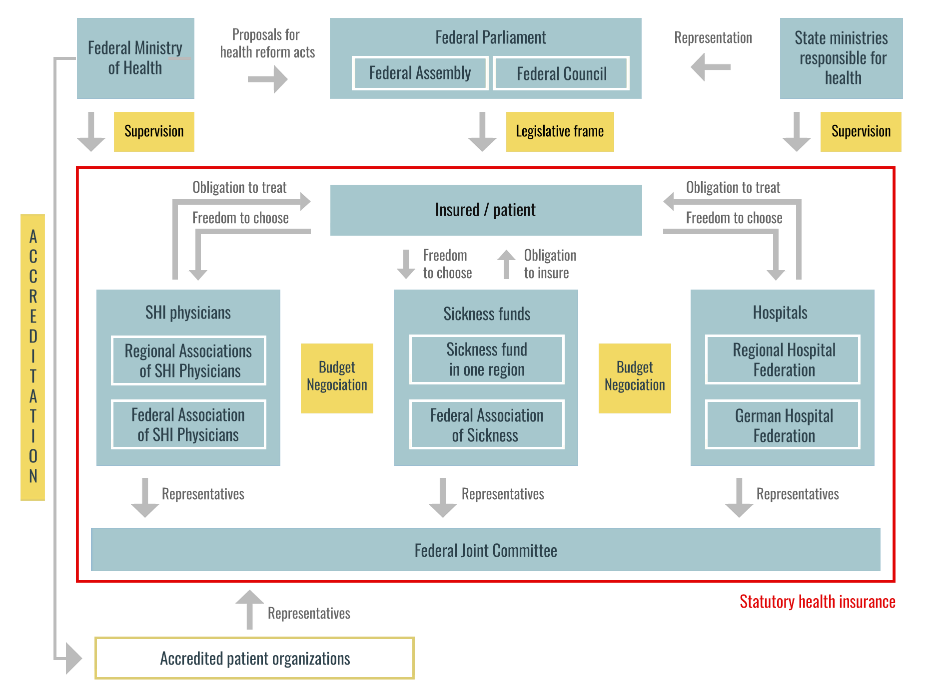
Управление системой здравоохранения в стране сложное и децентрализованное: оно разделено между федеральным уровнем и уровнем штатов, а также корпоративными органами самоуправления. В то время как федеральный уровень устанавливает общую законодательную базу, правительства штатов отвечают за планирование больниц и услуги общественного здравоохранения, и, например, взяли на себя ведущую роль в реализации мер по борьбе с пандемией COVID-19. Однако большая часть полномочий по принятию решений в системе SHI делегирована корпоративным органам (таким как ассоциации провайдеров и больничные кассы). Сектора общественного здравоохранения, амбулаторного и стационарного лечения, а также долгосрочного ухода в системе здравоохранения подчиняются различному законодательству и, соответственно, разделены в плане организации, финансирования и возмещения расходов.
[1] База данных глобальных расходов на здравоохранение, Всемирная организация здравоохранения (выберите страну)
[2] Blümel, Miriam, et al. “ Germany: Health System Review ” Health Systems in Transition, vol. 22, no. 6, 2020, p. xxii.
[3] Там же, стр. 14.
[4] Блюмель, Мириам, и др.Германия: краткое описание системы здравоохранения в 2024 году” Европейская обсерватория по системам и политике здравоохранения, 2024, стр. 5.
[5] Блюмель, Мириам, и др.Германия: краткое описание системы здравоохранения 2022” Европейская обсерватория по системам и политике здравоохранения, 2022 г., стр. 4.
[6] Blümel, Miriam, et al. “ Germany: Health System Review ” .” Health Systems in Transition, vol. 22, no. 6, 2020, p. xxiv.
[7] Ibid pp. xxiii-xxiv.
Ключевые особенности немецкой системы социальной защиты и финансирования здравоохранения
ВРЕМЯ - Реформы в Германии в области SHP с 1883 по 2025 гг.
Закон об улучшении больничного ухода
Новые модели финансирования больниц и фонд трансформации.
Закон об ускорении цифровизации
Общенациональные электронные рецепты и электронные медицинские карты.
Закон о финансовой стабилизации медицинского страхования
Финансовые реформы во всех областях обязательного страхования
Закон о защите данных пациентов
Правовая база для ePA и защиты цифровых медицинских данных.
Закон о цифровом здравоохранении
Улучшение медицинского обслуживания с помощью цифровых технологий и инноваций
Служба назначения и Закон об уходе
Пациенты будут быстрее попадать на прием к врачу, получат более выгодное медицинское страхование и более качественный уход.
Закон о снижении взносов на медицинское страхование
Равномерное распределение взносов на дополнительное обязательное медицинское страхование между работодателем и работником.
Закон об укреплении здравоохранения
Закон об укреплении здоровья и профилактике.
Закон об усилении конкуренции в сфере медицинского страхования
Он включает в себя обязательную страховку для всех к 2009 году
Закон о модернизации медицинского страхования
Реформирование системы здравоохранения Германии с точки зрения затрат
Закон о замене фармацевтического бюджета
Замените бюджеты на лекарства референтными ценами.
Закон о реформе компенсации структуры риска
Пересмотрите систему выравнивания рисков между больничными фондами.
Закон о страховании долгосрочного ухода
Введено обязательное страхование долгосрочного ухода.
Закон о структуре здравоохранения
Самая всеобъемлющая реформа обязательного медицинского страхования с 1945 года
Закон о реформе здравоохранения
Глобальные бюджеты больниц и референтные цены на лекарства.
Закон о финансировании больниц
Новые федеральные механизмы планирования и финансирования больниц.
Имперский страховой кодекс, страхование по болезни
Расширение страхового покрытия для большего числа работников и иждивенцев.
Закон о медицинском страховании
Первое обязательное страхование по болезни для некоторых работников.










